欢迎进入
艺术实践中心
站点首页
演出信息
音乐厅
三好校区室内乐演奏厅
三好校区第二教学楼424多功能厅
音乐剧场
长青校区第二教学楼15楼演奏厅
校外演出
实践场地
实践场地介绍
党支部建设
比赛及获奖
比赛信息
获奖信息
匠心打磨,经典重现!沈阳音乐学院民族歌剧《白毛女》排练现场直击
沈音惠民演出来袭,11月8日这场视听盛宴邀你赴约
沈音一周音讯速览(11月10日-11月16日)
邀您共鉴!沈阳音乐学院“鲁艺薪火·希望之光”交响音乐会即将奏响国家大剧院
鲁艺薪火 时代回响 | 民族歌剧《白毛女》首演80周年沈阳音乐学院纪念演出即将启幕
公共服务平台
艺术实践中心
>>
比赛及获奖
>>
比赛信息
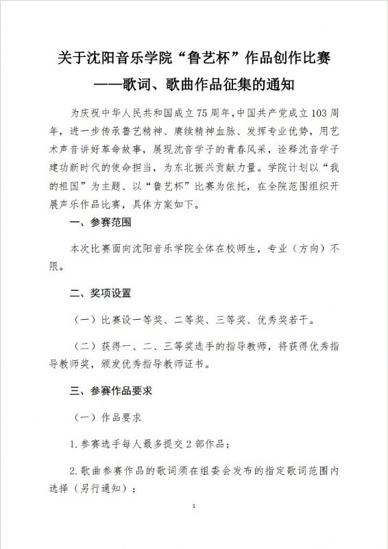
关于举办沈阳音乐学院“鲁艺杯”作品创作比赛的通知
信息发布:
艺术实践中心
发布时间:
2024-09-27 20:58:10
(
1
/4)
附件下载:
附件1:沈阳音乐学院“鲁艺杯”作品创作比赛--歌词、歌曲作品征集信息表.doc
附件2:沈阳音乐学院“鲁艺杯”作品创作比赛承诺书.docx
发布人:
顾珊珊
责任编辑:
何月
上一篇:
王思明中提琴独奏音乐会
下一篇:
我院北方交响乐团参演大型交响诗《祖国》
==国家教育部门==
中国教育部网站
中国高等教育学生信息网
中国教育部留学生网
==辽宁省教育部门==
辽宁省教育厅
辽宁教育科研网
==其他音乐院校==
中央音乐学院
中国音乐学院
上海音乐学院
四川音乐学院
武汉音乐学院
星海音乐学院
天津音乐学院
西安音乐学院
浙江音乐学院
哈尔滨音乐学院
==辽宁省本科院校==
东北大学
大连理工大学
大连海事大学
辽宁大学
大连大学
沈阳大学
沈阳理工大学
辽宁工程技术大学
沈阳工业大学
沈阳建筑大学
辽宁石油化工大学
大连交通大学
辽宁科技大学
沈阳农业大学
中国医科大学
大连医科大学
沈阳药科大学
辽宁师范大学
沈阳师范大学
渤海大学
东北财经大学
大连民族大学
中国刑事警察学院
沈阳化工大学
大连工业大学
辽宁工业大学
沈阳航空工业大学
沈阳工程学院
辽宁科技学院
大连海洋大学
辽宁中医药大学
锦州医科大学
沈阳医学院
鞍山师范学院
大连外国语大学
沈阳体育学院
鲁迅美术学院
辽宁对外经贸学院
==各类报纸数字版==
人民网
光明网
环球网
参考消息
北国网
人民日报电子版
辽宁日报集团多媒体数字报纸
新京报电子版
锐捷认证客户端
校址:辽宁省沈阳市和平区三好街61号
Copyright © 2016 沈阳音乐学院教育信息化中心All rights reserved.
邮编:110818
辽ICP备05025940号-2